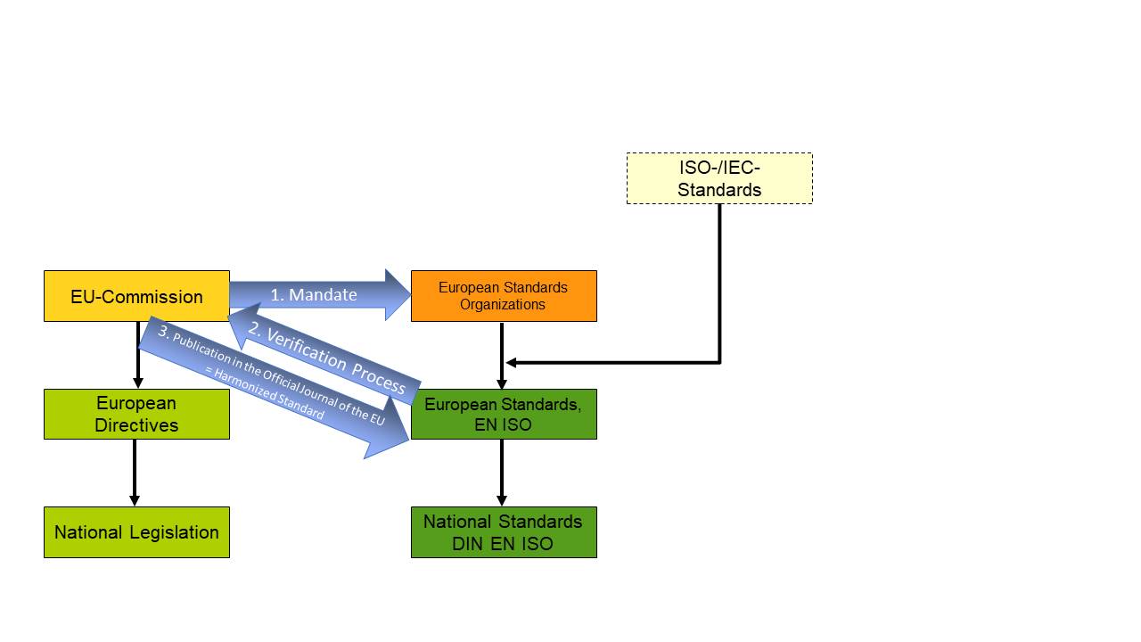
Normy zharmonizowane to europejskie standardy techniczne opracowywane przez europejskie organizacje normalizacyjne: CEN, CENELEC i ETSI. Powstają na wniosek Komisji Europejskiej w celu wsparcia wdrażania dyrektyw i rozporządzeń UE. Stosowanie norm jest dobrowolne, ale daje domniemanie zgodności z wymaganiami zasadniczymi określonymi w prawie unijnym. Normy te są identyczne we wszystkich krajach członkowskich UEich numery poprzedzone są symbolem EN. Po przyjęciu przez kraj członkowski otrzymują dodatkowy prefiks – np. w Polsce PN-EN. Aktualne wykazy norm zharmonizowanych publikowane są w Dzienniku Urzędowym Unii Europejskiej.
Normy zharmonizowane Unii Europejskiej stanowią fundamentalny element systemu regulacji rynku materiałów budowlanych w Europie. Standaryzacja i harmonizacja przepisów technicznych to podstawa do swobodnego przepływu towarów na jednolitym rynku europejskim. Dokumenty te określają szczegółowe wymagania techniczne, metody badań oraz kryteria oceny właściwości użytkowych wyrobów budowlanych. System norm zharmonizowanych obejmuje szeroki zakres produktów – od elementów konstrukcyjnych po materiały wykończeniowe (np. płyty gipsowo-kartonowe czy systemy ociepleń).
Proces implementacji norm jest złożony i wymaga stałej aktualizacji zgodnie z postępem technologicznym. Jak dobrze poruszać się w gąszczu przepisów normalizacyjnych?
W praktyce stosowanie norm zharmonizowanych przekłada się prosto na bezpieczeństwo i trwałość obiektów budowlanych. Projektanci i wykonawcy muszą uwzględniać parametry wytrzymałościowe określone w dokumentach normalizacyjnych. Deklaracja właściwości użytkowych – podstawowy dokument towarzyszący wyrobom budowlanym – musi opierać się na badaniach wykonanych zgodnie z metodologią zawartą w normach. Specyfikacja techniczna materiałów budowlanych ma precyzyjne wytyczne dotyczące ich charakterystyki mechanicznej, fizykochemicznej i użytkowej.
Podstawowe aspekty harmonizacji norm budowlanych
Implementacja norm zharmonizowanych wymaga współpracy wielu podmiotów: producentów, jednostek notyfikowanych i organów nadzoru budowlanego. Procedury certyfikacyjne muszą być przeprowadzane przez akredytowane laboratoria badawcze. System zakłada częste kontrole zgodności produkcji z deklarowanymi właściwościami. Oznakowanie CE – potwierdzające zgodność z normami – stało się przepustką do rynku europejskiego.
Praktyczne zastosowanie norm w budownictwie
Tutaj najważniejsze obszary zastosowania norm zharmonizowanych:
- Wyroby konstrukcyjne (stal zbrojeniowa, prefabrykaty)
- Materiały izolacyjne i termoizolacyjne
- Systemy przeciwpożarowe i bezpieczeństwa
- Stolarka okienna i drzwiowa
- Pokrycia dachowe i hydroizolacje
- Elementy wykończeniowe i dekoracyjne
„Normalizacja europejska przyczynia się do podnoszenia jakości materiałów budowlanych”. Wymagania dotyczące charakterystyki energetycznej budynków stale rosną, co wymusza stosowanie coraz doskonalszych materiałów. Proces dostosowywania krajowych przepisów do norm europejskich trwa nieustannie. Jakie wyzwania stoją przed producentami materiałów budowlanych? Badania zgodności z normami to proces czasochłonny i kosztowny – wymaga specjalistycznej aparatury i wykwalifikowanej kadry.
Co musisz wiedzieć o normach zharmonizowanych, zanim zaczniesz budowę?

Europejskie normy zharmonizowane w obszarze materiałów budowlanych stanowią ważny element systemu oceny zgodności wyrobów w Unii Europejskiej. Podstawą prawną ich funkcjonowania jest Rozporządzenie nr 305/2011, znane jako CPR (Construction Products Regulation). Normy te określają metody i kryteria oceny właściwości użytkowych wyrobów budowlanych, dają namc jednolite podejście do badań i klasyfikacji materiałów we wszystkich krajach członkowskich. Dokumenty te mają szczegółowe specyfikacje techniczne, metody badań oraz kryteria oceny zgodności dla poszczególnych grup wyrobów budowlanych. System norm zharmonizowanych umożliwia producentom oznakowanie swoich wyrobów znakiem CE, co jest warunkiem wprowadzenia produktu na rynek europejski.
Każda norma zharmonizowana ma załącznik ZA, który określa te części normy, które są obowiązkowe z punktu widzenia oznakowania CE. Proces tworzenia i aktualizacji norm jest ciągły i angażuje ekspertów z różnych krajów członkowskich. Normy te podlegają regularnym przeglądom i aktualizacjom, aby uwzględnić postęp techniczny i nowe wymagania rynku. Producenci muszą dostosować swoje wyroby i procesy produkcyjne do wymagań określonych w normach, co często wiąże się z koniecznością przeprowadzenia badań typu i wdrożenia zakładowej kontroli produkcji.
Podstawowe zmiany w harmonogramie aktualizacji norm UE: co czeka przemysł
Komisja Europejska opublikowała nowy harmonogram aktualizacji norm zharmonizowanych dla sektora przemysłowego, wprowadzając ważne modyfikacje w obszarze bezpieczeństwa maszyn i urządzeń. Głównym celem zmian jest dostosowanie standardów do wymogów Przemysłu 4.0 oraz zwiększenie bezpieczeństwa pracowników w środowisku produkcyjnym. Aktualizacje obejmują szereg norm technicznych, które muszą być wdrożone przez przedsiębiorstwa do końca roku. Nowe wytyczne uwagę poświęcają aspektom cyberbezpieczeństwa w systemach automatyki przemysłowej.
Proces harmonizacji norm technicznych wymaga od przedsiębiorstw systematycznego monitorowania zmian i dostosowywania procesów produkcyjnych. Implementacja nowych standardów wiąże się z koniecznością przeprowadzenia szczegółowych audytów i modernizacji parku maszynowego. Eksperci podkreślają, że dostosowanie się do nowych wymogów może stanowić spore wyzwanie dla małych i średnich przedsiębiorstw.
Wpływ IoT na aktualizację norm bezpieczeństwa maszyn
- Wdrożenie protokołów komunikacji bezprzewodowej w automatyce
- Standardy cyberbezpieczeństwa dla systemów SCADA
- Wymagania dla czujników IoT w przemyśle
- Normy dotyczące użytkowania cobotów
- Wytyczne dla systemów predykcyjnego utrzymania ruchu
- Standardy bezpieczeństwa dla chmury przemysłowej
- Protokoły integracji systemów MES
- Wymagania dla systemów edge computing w przemyśle
Twoja droga do bezpiecznej medycyny – normy zharmonizowane dla wyrobów medycznych
Normy zharmonizowane stanowią ważny element w procesie oceny zgodności wyrobów medycznych w Unii Europejskiej. Są to dokumenty techniczne opracowane przez europejskie organizacje normalizacyjne na zlecenie Komisji Europejskiej. Zgodność z normami zharmonizowanymi daje domniemanie zgodności z odpowiednimi wymaganiami zasadniczymi określonymi w dyrektywach i rozporządzeniach UE. Producenci wyrobów medycznych nie mają obowiązku stosowania norm zharmonizowanych, jednak ich wykorzystanie znacznie ułatwia proces certyfikacji i wprowadzania produktów na rynek europejski. Normy te obejmują szeroki zakres czynników, od bezpieczeństwa elektrycznego przez biokompatybilność materiałów po systemy zarządzania jakością. Zasadnicze są normy dotyczące zarządzania ryzykiem (ISO 14971) oraz systemy zarządzania jakością dla wyrobów medycznych (ISO 13485). Aktualne wykazy norm zharmonizowanych są regularnie publikowane w Dzienniku Urzędowym Unii Europejskiej i stanowią narzędzie dla producentów w procesie projektowania oraz oceny zgodności wyrobów medycznych.
Producenci muszą stale monitorować zmiany w normach zharmonizowanych, gdyż ich aktualizacje mogą wpływać na proces certyfikacji i zgodność wyrobów z wymaganiami prawnymi. Wdrożenie norm zharmonizowanych wymaga dobrego przygotowania dokumentacji technicznej, przeprowadzenia badań oraz walidacji procesów produkcyjnych zgodnie z określonymi w normach metodami i kryteriami akceptacji.